欢迎您访问合肥华澳医学检验实验室官方网站!
13305603912
|
13485727697@163.com
首页
公司介绍
新闻动态
项目简介
申请单下载
报告查询
人才招聘
首页
公司介绍
新闻动态
项目简介
申请单下载
报告查询
人才招聘
您现在的位置:
首页
>
新闻动态
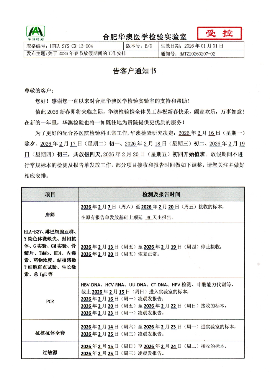
> 关于2026年春节放假期间的工作安排(医院)
关于2026年春节放假期间的工作安排(医院)
时间:2026-02-07 12:43